emc易倍·(中国)体育官方网站
教务处
科研处
就业指导中心
EMC易倍官方网站官方网站
首页
关于我们
emc易倍简介
现任领导
组织机构
历史沿革
历任领导
教职员工
在职教师
荣退教师
部校共建
学术科研
学术讲座
学术成果
规章制度
本科教学
通知公告
人才招聘
培养方案
文件规定
常用表格下载
研究生教学
通知公告
常用表格下载
学硕教育
专硕教育
党建工作
员工工作
通知公告
文件规定
常用表格下载
实验中心
中心介绍
实验教学
实践创新
自主学习
中心建设
设备管理
当前位置:
首页
>>
本科教学
>>
人才招聘
>> 正文
2021河北高考分数线出炉
发布者:
[发表时间]:2021-10-03
[来源]:emc易倍
[浏览次数]:
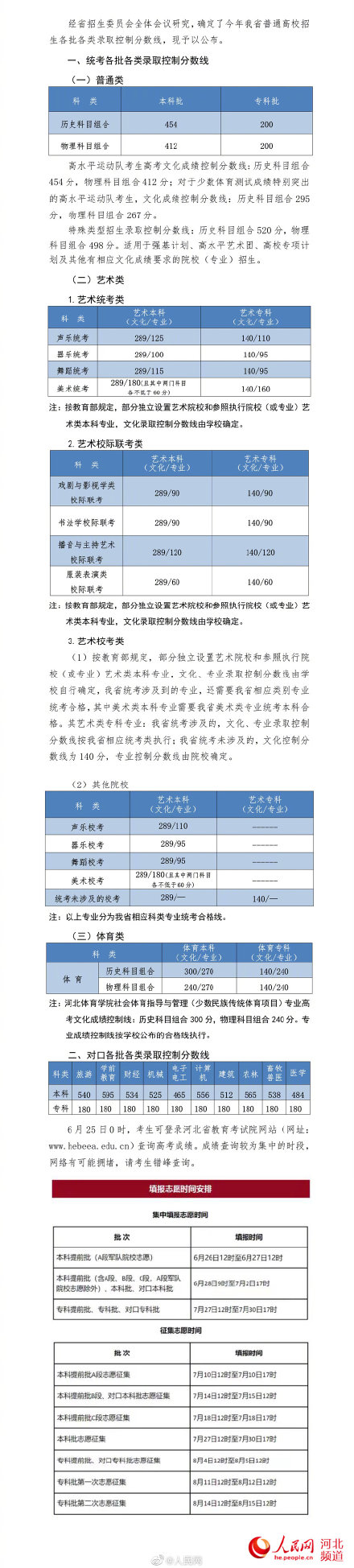
2021高考各地分数线【2021河北高考分数线出炉】普通类历史科目组合:本科批454分,专科批200分;普通类物理科目组合:本科批412分,专科批200分。(人民网河北频道)
来源: 人民网